On this page:
New to practice notes?
Planning practice notes give technical advice about the planning system, each dealing with separate aspects of the system.
This practice note provides guidance about the car parking provisions of clause 52.06 (Car Parking) and clause 45.09 (Parking Overlay).
Clause 52.06 - Car Parking: Car parking sets out standard State planning scheme requirements about the number and design of car parking spaces.
Clause 45.09 - Parking Overlay: enables variations to the standard requirements in clause 52.06 for a particular area or precinct. These requirements override the standard requirements at clause 52.06. All local car parking variations must be provided using the Parking Overlay. A local policy cannot be used to apply variations.
Information about applying the Parking Overlay is set out in Planning Practice Note 57: Parking Overlay.
Car parking requirements may also be specified in some other provisions of the planning scheme, such as a schedule to a zone or an overlay.
What do the car parking provisions do?
Clause 52.06 and the Parking Overlay provide five functions. They:
- Outline when and how car parking spaces can be provided.
- Determine the number of car parking spaces to be provided.
- Explain the requirements for increasing or reducing the provision of car parking spaces.
- Require that new car parking spaces are designed and constructed to certain standards.
- Provide for precinct-based provisions that: - establish local rates in identified areas
- provide a mechanism for financial contributions in lieu of providing car spaces
- set local requirements, such as the design and layout of car parking spaces.
 
Scope of clause 52.06
Cl 52.06-1
Clause 52.06 applies to:
- a new use
- an increase in floor area, or site area of an existing use
- an increase to an existing use by the measure specified in Column C of Table 1 in clause 52.06-5.
The provisions may also apply when a permit is not required for a new use or for buildings and works.
In the Neighbourhood Residential Zone, General Residential Zone, Residential Growth Zone, Mixed Use Zone or Township Zone, clause 52.06 does not apply to the:
- extension of a dwelling in a residential zone
- construction or use of a dwelling unless the zone or a schedule to the zone specifies that a permit is required to construct or extend a dwelling.
Planning permit requirement
Cl 52.06-3
If the number of car parking spaces required under clause 52.06-5 or in a schedule to the Parking Overlay cannot be met on site, a planning permit is required under clause 52.06-3 to:
- reduce (including reduce to zero) the number of car parking spaces
- provide some or all car parking spaces on another site
- provide more than the maximum parking provision specified in a schedule to the Parking Overlay.
Planning permit exemptions apply as specified in the schedule to clause 45.09 (Parking Overlay) or as specified under clause 52.06-3.
An application to reduce the required number of car parking spaces by no more than 10 spaces is assessed using the fast-track VicSmart application process under clause 59.10. For more information about VicSmart applications, refer to the Applicant’s Guide to Lodging a VicSmart Application (DELWP, January 2019) and the VicSmart Checklist 11 - Reduce a Car Parking Requirement.
How to calculate the car parking requirement
Cl 52.06-5
Table 1 in clause 52.06 sets out the number of car parking spaces required for a use. The requirement for a use listed in the table is calculated by multiplying the rate in Column A by the measure in Column C, unless one of the following applies:
- The schedule to the Parking Overlay specifies that the rates in column B of Table 1 in clause 52.06 apply.
- The schedule to the Parking Overlay specifies that a different rate applies.
- Any part of the land is identified as being within the Principal Public Transport Network area.
- Another clause in the scheme specifies that a different rate applies. Sometimes another provision in the planning scheme, such as a Comprehensive Development Zone or an Incorporated Plan Overlay, will specify alternative car parking rates.
If the result of applying Table 1 is not a whole number, the required number of car parking spaces is to be rounded down to the nearest whole number.
Cl 52.06-3
If the car parking space requirement for a new use is less than or equal to the requirement for the existing use and the existing number of car parking spaces is not reduced, then no additional car parking spaces need to be provided.
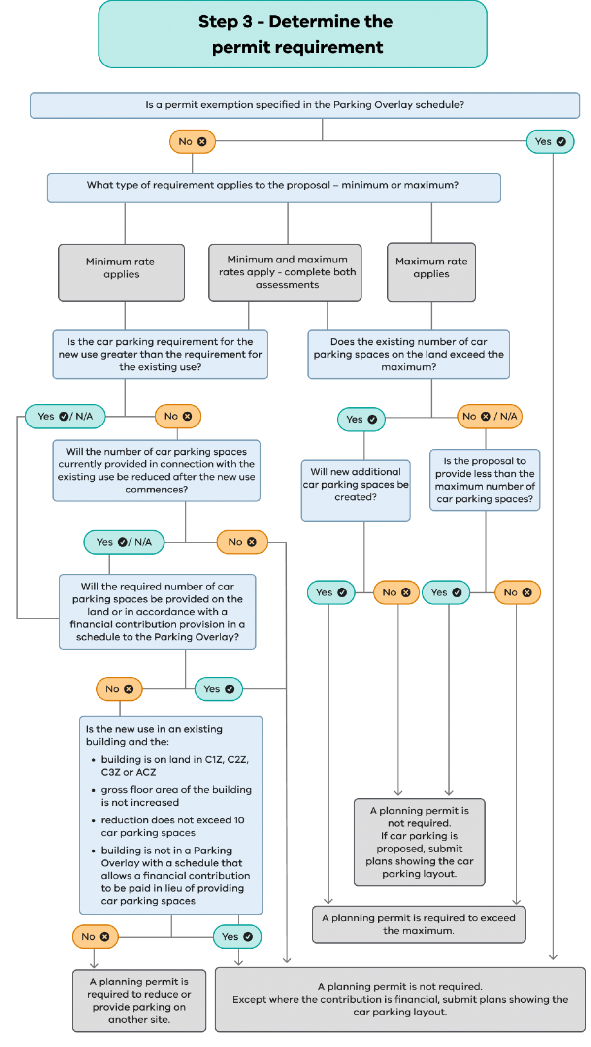
Diagram 1 below provides more information about how to use the new parking provisions.
Diagram 1: using the car parking provisions
Step 1 - determine if the car parking provisions apply
52.06-1 & 52.05-5

Step 2 - determine how many car parking spaces are required
52.06-5

Step 3 - comparing parking rates for a new use of land
52.06-5

Step 4 - determine the permit requirement
52.06-3

Example
If an applicant proposes a child care centre for 30 children in a General Residential Zone and no other provision lists a parking requirement for the use, the calculation to establish the car parking requirement is:
0.22 (column A rate) x 30 (number of children) = 6.6 = 6 spaces
If the child care centre can meet the on-site car parking requirement of 6 spaces, no planning permit is required for car parking. However, plans are required in accordance with clause 52.06-8.
In some instances, column C specifies a percentage site area as the car parking measure. This measure includes accessways that give immediate access to car parking spaces.
Where a schedule to the Parking Overlay includes any alternative car parking requirements to those in Table 1 of clause 52.06, they will be presented using the same table format.
Extension of a warehouse: additional parking for a warehouse extension is calculated at the rate of 1.5 spaces (one space if the column B rates apply) to each 100 sq m of net floor area. The starting provision for two spaces only applies to new premises and does not apply to an extension of existing premises.
Extension of a restaurant: if column A rates apply and an application seeks to increase the floor area of a restaurant but not increase the number of patrons, then no additional car parking spaces are required. The column A rate applies to an increase in patrons only. An application to increase the number of patrons, but not to increase the floor area will require additional car parking at the rate of 0.4 spaces to each patron permitted.
Medical centre or veterinary centre: these car parking rates are measured to each person providing health services or animal health services.  This includes: a doctor, dietician, dentist, physiotherapist, veterinarian, animal groomer, radiologist or a nurse providing independent services to the public (such as health checks). 
 It does not include assistants, nurses who assist medical professionals, dental nurses or administrative staff.
Requirements for unspecified uses
Where a use is not specified in Table 1 to clause 52.06, in another clause, or in a schedule to the Parking Overlay, the responsible authority determines the number of car parking spaces to be provided in accordance with clause 52.06-6.
The responsible authority may determine the adequacy of parking based on:
- policies
- surveys
- floor area*
- operational characteristics*
- locational characteristics*
*Similarities of nature and scale between the proposed and existing uses enable the responsible authority to benchmark an appropriate car parking rate.
The planning scheme may contain policies relating to the land use or location that provides useful guidance on the car parking requirement.
Likely car parking demand can be determined by conducting surveys at an existing establishment of the same use, with similar locational and other circumstances to those of the proposal.
Once council has decided on an adequate amount of car parking spaces, a planning permit may be granted under clause 52.06-3 to provide some or all car parking space on another site.
Can the requirement for car parking be reduced?
Cl 52.06-3
A planning permit can be granted to reduce the car parking requirement subject to clause 52.06-7. The requirement can be reduced to zero where appropriate.
Cl 52.06-7
The decision guidelines in clause 52.06-7 for applications to reduce the car parking requirement draws a distinction between the assessment of:
- likely demand for car parking spaces
- whether it is appropriate to allow the provision of fewer spaces.
These are two separate considerations, one technical while the other is more strategic.
Assessing likely demand for car parking spaces
Cl 52.06-7
The responsible authority must have regard to the decision guidelines set out in clause 52.06-7 and if a Parking Overlay applies any other relevant matter specified under clause 45.09.
The assessment of the likely car parking demand will include the following considerations:
Multi-purpose trips within an area
Sometimes a trip will serve more than one function and this can reduce the need for car parking. For example, a restaurant will draw some of its trade from local office workers who will have already travelled to the area for work.
Variation of car parking demand over time
Car parking spaces can be used efficiently by more than one use when the car parking demand for each use peaks at different times. It is important to demonstrate that the net car parking demand at any time can be accommodated.
Short-stay and long-stay parking demand
The car parking provided must take into account the nature of the use and the typical user’s duration of stay, so that the car spaces are accessible when needed. For example, two-hour restricted car parking is not suitable for a cinema because most visits are likely to take longer.
Availability of public transport in the locality
Convenient public transport may reduce the need to provide car parking. Availability of public transport needs to coincide with the hours the proposed use will be operating. An applicant must demonstrate that the availability of public transport will decrease the car parking demand.
Convenience of pedestrian and bicycle facilities
Pedestrian access, cycling access, the provision of bicycle parking and end of trip facilities for cyclists, can reduce the need for car parking. The provision of this infrastructure increases the likelihood of people using these modes instead of driving. Some uses also attract people that would have a lower rate of car use and are more likely to walk or cycle.
Anticipated car ownership rates of occupants
An assessment of the likely car ownership patterns and car parking requirements of residents or employees should be considered. For example, car ownership rates are typically low for retirement villages. The demand for on-site parking in social housing managed by not-for-profit organisations is likely to have a low level of car ownership.
Any empirical assessment or case study
Quantitative and qualitative data obtained through parking studies, surveys, observations and other methods can inform car parking demand. For example, a survey can help predict the likelihood of a proposal’s users walking, cycling or choosing other sustainable transport modes. The respondent sample group could include:
- local residents
- workers and visitors in the subject site’s vicinity
- likely users of the new use or development.
Assessing whether fewer spaces should be provided
Cl 52.06-7
Considerations for deciding whether the required number of spaces should be reduced are set out at clause 52.06-7 (or clause 45.09-5 if a Parking Overlay applies). These include:
Any relevant local planning policy or incorporated document
Local planning policies or relevant incorporated documents should be considered as they may cover related matters such as activity centres or urban design.
Availability of car parking
Assessing the number of available existing off-site spaces can be complex, particularly if public on-street parking is intended to contribute significantly to car parking needs. Where there are time restrictions on car spaces, timeframes should be suitable for the use, and spaces should have sufficient vacancies at the times when the proposed use would require them.
Off-site parking should be close to the site and accessible. As a general rule, car parking accessible within 100 metres from the site is considered to be nearby for short stay uses. Greater distances may be appropriate in other circumstances.
Car parking spaces on other land should be carefully considered when assessing the availability of car parking for a proposal. For example, commuter car parks at train stations often reach capacity from their intended users and informal car parking on vacant private lots can be lost by land management changes or re-development. Car parking spaces on land where no formal or enduring agreement exists, such as ownership or a lease, should not be relied upon when considering the availability of car parking.
Where a proposal has a mix of uses or will use shared car parking spaces, it may not be necessary to provide all the required spaces for each use due to efficiencies gained from sharing car parking spaces.
On-street parking in residential zones in the locality of the land that is intended to be for residential use
Commercial development should avoid relying on residential streets for car parking unless this can be appropriately managed with signs or meters and that residents’ car parking needs can still be met.
The practicality of providing car parking on the site, particularly for lots of less than 300 square metres
It may not be practical to provide car parking on small lots due to narrow property dimensions. The provision of car parking on the site may result in the reduction of on-street car parking spaces.
An adverse economic impact that a shortfall of car parking may have on an activity centre
Where a change of use or a small extension is consistent with the strategic plan for a centre and car parking cannot easily be provided, a reduced car parking provision is often appropriate. Some activity centres will have excellent public transport access, ample car parking or mainly serve local customers who arrive on foot. In such circumstances, an increase in business and activity would increase the overall viability of the centre and the reduced number of car trips would provide positive impacts.
The future growth and development of an activity centre
Car parking should be considered on a centre-wide basis rather than on a site-by-site basis, to support a centre’s long-term viability.
Car parking deficiency associated with the existing use of the land
Just because a site has not supplied car parking in the past, does not mean that it can have a ‘car parking credit’ in perpetuity.
New development should conform to current planning requirements. Reducing the provision of car parking might be appropriate on other grounds. An empirical assessment of any shortfall should be taken into account.
Car parking spaces provided on common land
When car parking is provided on common property such as under an owner’s corporation, the site is deemed to have provided parking for each tenancy or as may otherwise be set out in the owners corporation rules, which may include the provision of additional shared visitor parking. Any change to a part of the use or development of the land must take into account the overall onsite car parking provision in the context of the current planning requirements.
Car parking spaces provided by a financial contribution
Where a financial contribution has been made by a landowner to pay towards the provision of new car parking (including contributions under the Parking Overlay or where a ‘special rate’ has been executed or is in place), the car parking spaces are deemed to have been provided when calculating existing car parking supply.
Local traffic management
It may be appropriate to reduce the car parking requirement where car parking cannot be easily or safely accessed or where a car parking layout needs to be changed to improve traffic management.
Local amenity
Car parking may have an adverse impact on the amenity of an area, such as the loss of vegetation, pedestrian amenity, or increased noise or disturbance to surrounding residents. Alternatively, a proposal may enhance the local amenity or produce other positive planning outcomes and the responsible authority may be willing to reduce the car parking requirement on this basis.
The need to create safe, functional and attractive car parking areas
In some cases, a minor reduction in the number of spaces will allow an improved layout or allow for increased landscaping or better pedestrian access.
The potential to access the site by public transport, bicycle and walking
Areas well served by public transport, bicycle and pedestrian facilities can result in reduced demand for car parking, particularly from uses that attract young people, the elderly or other groups that have a low rate of car ownership. These factors can be taken into account when assessing an application to reduce car parking in support of more sustainable modes of transport.
Local area carparking shortfall
It is important to assess any proposal to reduce car parking provision in the context of any earlier car parking arrangements for the locality. New development should be accountable for the car parking demand it generates, but cannot be expected to fix problems of a car parking shortfall in an area.
The need to respect the character of the neighbourhood or achieve a quality urban outcome
Car parking may have an adverse impact on neighbourhood character and heritage. It may be necessary to reduce car parking requirements to minimise any adverse impact.
Plan requirements
Cl 52.06-8
Where car parking spaces are to be provided, clause 52.06-8 requires that plans are prepared to the satisfaction of the responsible authority. These plans may need to be prepared even if other plans or a permit are not required under another provision of the planning scheme.
The plans must show all required car parking spaces, access lanes, driveways and associated works, tenancy allocation, landscaping and any other matter specified in a schedule to the Parking Overlay.
Design standards for car parking
Cl 52.06-9
Clause 52.06-9 sets out a range of design standards for car parking design, including the dimensions and layout of car parking spaces and accessways. The design standards recognise that the physical layout and design of a car park will often be critical to its technical and streetscape success.
Cl 52.06-9 – Table 2
The design standard for car parking spaces and accessway dimensions varies from the Australian Standard by allocating more width to aisles and less to marked spaces to provide improved operation and access. The dimensions in Table 2 in clause 52.06-8 are to be used instead of those in the Australian Standard AS2890.1-2004 (Off-Street Car Parking).
Once a car parking design is agreed, the necessary works must be carried out to the satisfaction of the responsible authority before a new use commences or new buildings or works are occupied. Any subsequent change to the extent or layout of the car park will need either a permit and/or new plans to the satisfaction of the responsible authority.
Disabled car parking spaces
Cl 52.06-9 – DS 2
Under the Building Code of Australia, some of the required number of car parking spaces must be allocated as disabled car parking spaces. The design standards for these spaces must be in accordance with Australian Standard AS2890.6-2009 (Off-street Parking for People with Disabilities) and the Building Code of Australia.
Disabled car parking spaces are longer than car parking spaces specified in the design standard at clause 52.06-9. To accommodate their additional length, disabled car parking spaces may encroach into an accessway width specified in Table 2 of clause 52.06-9 by 500mm – refer to Diagram 2 below.
Diagram 2: disabled car parking spaces

Mechanical parking
Cl 52.06-9 – DS 4
Mechanical car parking, such as stackers, can be used to achieve efficient vehicle storage.
Mechanical parking is not suitable for visitor use, unless used in a valet parking situation.
Where a stacking system requires one car to be manually moved for another car to enter or exit, the car spaces should be allocated to a single tenancy or residence.
Financial contributions
Cl 45.09-6
A schedule to the Parking Overlay can be used to allow a financial contribution (such as a ‘cash-in-lieu’ payment) to be paid in place of providing car parking spaces. Where a schedule provides for this, it will set out:
- the area in which a financial contribution may be collected in place of providing car parking spaces
- the amount required in dollars to be provided in place of each car parking space
- the method of indexing the amount
- financial arrangements associated with holding and spending funds paid, including the purposes for which the funds must be used.
The schedule may also set out if appropriate:
- the ongoing monitoring and review arrangements, to reflect the change in land and construction prices
- any conditions to be included on the permit to secure the financial contribution.
To ensure transparency and accountability, financial contributions can only be sought when specifically provided for in a schedule to the Parking Overlay.
When a financial contribution is to be paid in place of providing car parking spaces, a condition should be included on the permit to secure the funds. Contributions must be collected for an identified purpose and not general revenue raising.
Each payment must be made into a ‘parking and access fund’ established by the council. The funds can only be used for the purposes identified in the schedule.
Keeping records
It is good practice for a council to keep appropriate records relating to car parking, including:
- Project funds: An accurate record of payments made as part of a financial contribution or special rates scheme for a specified project. As well as assisting council in administering the fund, this information will assist in calculating future car parking credits and financial contributions.
- Unspecified uses: A register of car parking requirements established to the satisfaction of the responsible authority for uses not specified in Table 1 in clause 52.06 or elsewhere in the planning scheme. This will help the responsible authority to apply consistency in decision-making in the event that the same type of unspecified use is proposed elsewhere in the municipality.
- Plans: Where a plan is required to demonstrate that the car parking is to the satisfaction of the responsible authority, a copy of the plan and any related documents should be kept. These should be marked and dated to enable future users to determine whether any changes have been agreed over time.
Records are essential for the effective administration and where necessary, enforcement of the car parking provisions.
Disclaimer
This publication may be of assistance to you but the State of Victoria and its employees do not guarantee that the publication is without flaw of any kind or is wholly appropriate for your particular purposes and therefore disclaims all liability for any error, loss or other consequence which may arise from you relying on any information in this publication.
Page last updated: 01/05/24